Задать свой вопрос   *более 50 000 пользователей получили ответ на «Решим всё»

Задача 33386 ...

Условие

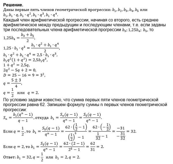
4) Числа b₁, b₂, b₃, b₄, b₅, сумма которых равна 62, являются первыми пятью членами геометрической прогрессии, а числа b₃, 1,25b₄, b₅ являются последовательными членами арифметической прогрессии. Найдите первый член и знаменатель указанной геометрической прогрессии.

математика 10-11 класс 724

Решение

Написать комментарий

Меню

Присоединяйся в ВК