Задать свой вопрос   *более 50 000 пользователей получили ответ на «Решим всё»

Задача 33327 Определите коэффициент полезного...

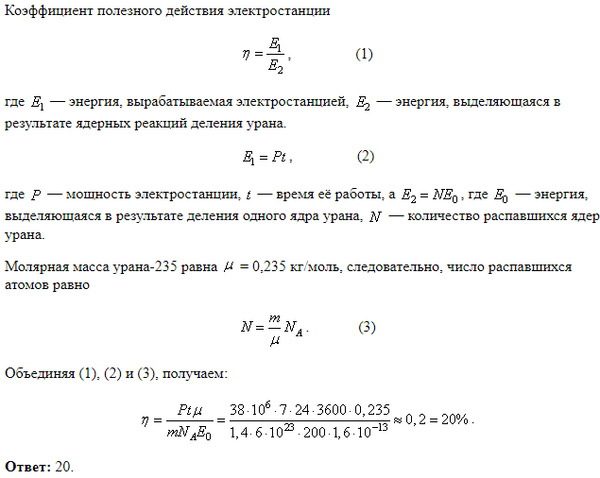
Условие

Определите коэффициент полезного действия атомной электростанции, расходующей за неделю уран-235 массой 1,4 кг, если ее мощность равна 38 МВт. При делении одного ядра урана-235 выделяется энергия 200 МэВ.

физика 10-11 класс 6761

Решение



Ответ: 20

Написать комментарий

Меню

Присоединяйся в ВК