x-5- ...
ОДЗ:
{7 - x > 0 ⇒ x < 7
{7 - x ≠ 1 ⇒ x ≠ 6
{14+5x-x^2 > 0 ⇒ x^2-5x -14 < 0 ; D= 81; x=-2;x=7 ⇒ -2 < x < 7
x ∈ (-2;6)U(6;7)
Метод рационализации
(7 - х - 1)*(14 + 5x - x^2 - 7 + x) ≤ 0
(x-6) * ( x^2 -6x -7 ) ≤ 0
(x-6)*(x+1)(x-7) ≤ 0
метод интервалов на ОДЗ:
(-2) _-__ [-1] ___+____ (6) ___-__ (7)
Решение (1)
(-2;-1] U(6;7)
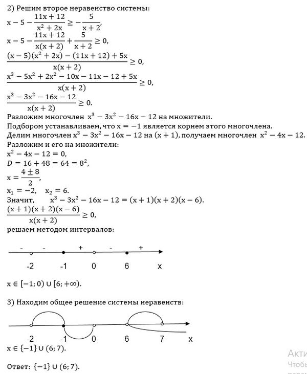
(2)
((x-5)*(x^2+2x)-(11x+12)+5*x)/(x^2+2x) ≥ 0
(x^3+2x^2-5x^2-10x-11x-12+5x)/(x*(x+2)) ≥ 0
(x^3-3x^2-16x-12)/(x*(x+2)) ≥ 0
x= - 2 - нуль числителя,
поэтому выделим множитель (х+2)
у каждого слагаемого в числителе и разложим на множители способом группировки ( можно и разделить "углом")
(x^3+2x^2-5x^2-10x-6x-12)/(x*(x+2) ≥ 0
(х+2)*(x^2-5x-6)/(x*(x+2)) ≥ 0
(x+2)(x-6)*(x+1)/(x(x+2) ≥ 0
(x+1)*(x-6)/x ≥ 0
х ≠ -2
метод интервалов на
____-____ (-2) _-__ [-1] _+__ (0) __-___ [6] _+_
решение (2)
[-1; 0) U [6;+ ∞ )
Пересечение решений:
{-1}U(6;7)
О т в е т. { -1} U (6;7)
