Задать свой вопрос   *более 50 000 пользователей получили ответ на «Решим всё»

Задача 33283 1.картинка 2.Найдите приближенное...

Условие

1.картинка
2.Найдите приближенное значение указанных величин с помощью дифференциалов соответствующих функций с точностью до 0,001.
1) arctg 0,97

математика ВУЗ 2010

Решение

1.
Формула
f(x_(o)+ Δx)-f(x_(o)) ≈ f`(x_(o)) *Δx

x_(o)=1
x=0,97

Δx=x-x_(o) = 0,97 - 1 = - 0,03

f(x)=arctgx

f`(x)=1/(1+x^2)

f`(`)=1/2

arctg0,97-arctg1≈ (1/2)*(-0,03)
arctg0,97 ≈ (π/4) - 0,015=0,770398163
О т в е т. ≈ 0,77

2.
1)
y`=(lnx)`*sinx+(lnx)*(sinx)`=(1/x)*sinx+ (lnx)*(cosx);

2)
y`=(sqrt(cosx))`/(sqrt(1-(sqrt(cosx))^2)=
=(1/(2sqrt(cosx)))*(cosx)` /(sqrt(1-cosx))=

= (-sinx)/(2*sqrt(cosx)*sqrt(1-cosx))
3)
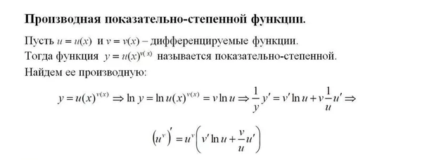
cм формулу в приложении

y`= (sinx)^(x) * (x`*ln(sinx) + (x/sinx)*(sinx)`)=

=(sinx)^(x) * (ln(sinx) + (x*cosx)/sinx);

4) Дифференцируем обе части уравнения. при этои х - независимая переменная
x`=1
y - зависит от х, функция,
cos y - сложная функция

y`*sinx+y*(sinx)`-x`*cosy -x*(cosy)`=0

y`*sinx +y*cosx - cosy -x*(-siny)*y`=0

y`*(sinx+x*siny)=cosy-y*cosx

y`=(cosy-y*cosx)/(sinx+x*siny)

5)
y`_(x)=y`_(t)/(x`_(t))

y`_(t)=1 - (1/cost)*(cost)`=1-(-sint)/(cost)=1+tgt
x`_(t)=1+(1/sint)*(sint)`=1+ctgt

y`=(1+tgt)/(1+ctgt)

Вопросы к решению (1)

Написать комментарий

Меню

Присоединяйся в ВК