Задать свой вопрос
*более 50 000 пользователей получили ответ на «Решим всё»
Задача 33213
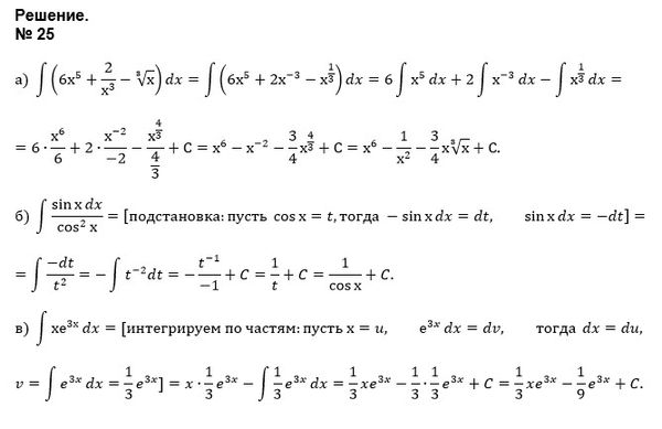
25 задание,помогите пожалуйста...
Условие
vk181278767
2019-02-02 17:56:24
25 задание,помогите пожалуйста
предмет не задан
659
Решение
u821511235
2019-02-02 21:29:21
★
Написать комментарий
Меню
Решим всё
Найти задачу
Категории
Статьи
Тесты
Архив задач
Присоединяйся в ВК