Задать свой вопрос
*более 50 000 пользователей получили ответ на «Решим всё»
Задача 33094
Напишите уравнение плоскости,...
Условие
vk308422782
2019-01-28 15:19:46
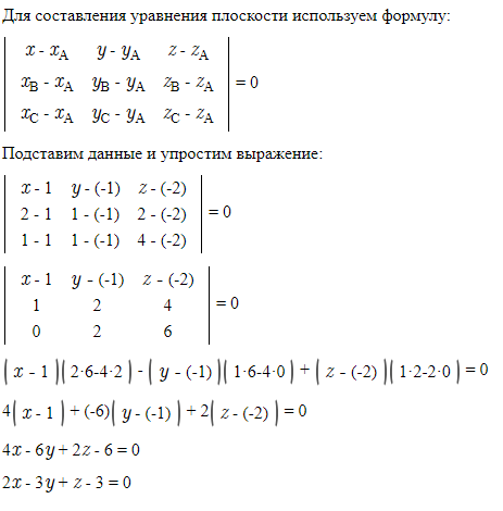
Напишите уравнение плоскости, проходящей через три точки M1(1;-1;-2) M2(2;1;2) M3(1;1;4)
математика ВУЗ
9136
Решение
sova
2019-01-29 15:16:39
★
Написать комментарий
Меню
Решим всё
Найти задачу
Категории
Статьи
Тесты
Архив задач
Присоединяйся в ВК