Задать свой вопрос
*более 50 000 пользователей получили ответ на «Решим всё»
Задача 3309
...
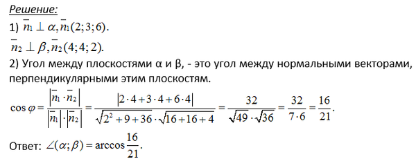
Условие
slava191
10.08.2015
Найти угол между плоскостями (α) 2х+3y+6z-5=0; (β) 4x+4y+2z-7=0
математика 10-11 класс
9822
Решение
Ответ:
arccos(16/21)
Написать комментарий
Меню
Решим всё
Найти задачу
Категории
Статьи
Тесты
Архив задач
Присоединяйся в ВК