Задать свой вопрос   *более 50 000 пользователей получили ответ на «Решим всё»

Задача 33030 ...

Условие

Найти производную ∂y/∂x от неявно заданной функции

математика ВУЗ 1584

Решение

F(x;y;z)=x^2+y^2+z^2-6z
F`_(x)=2x-6
F`_(y)=2y
F`_(z)=2z

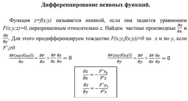
Обычно считают, что z=f(x;y) и тогда находят
∂z/∂x=z`_(x)
и
∂z/∂y=z`_(y)
которые вычисляются по формулам
( cм. приложение)

По всей видимости в задании считают, что
y=g(x;z)
и тогда надо найти
∂y/∂x=y`_(x)
а
∂y/∂z=y`_(z) не надо.

y`_(x)=-F`_(x)/F`_(y)=-(2x-6)/(2y)

Написать комментарий

Меню

Присоединяйся в ВК