Задать свой вопрос
*более 50 000 пользователей получили ответ на «Решим всё»
Задача 3292
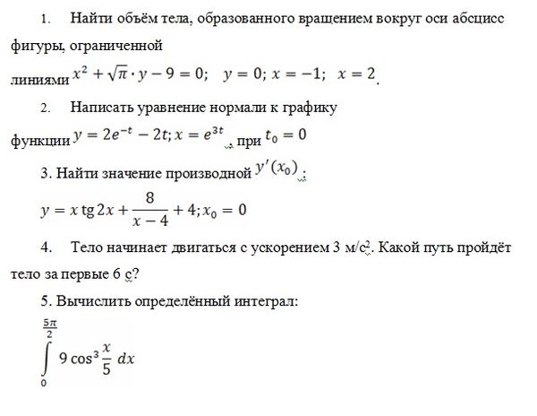
Вычислите определенный интеграл...
Условие
no5ta
06.08.2015
Вычислите определенный интеграл 9cos^3(x/5) dx
математика ВУЗ
3353
Решение
slava191
06.08.2015
★
5) на картинки
Написать комментарий
Меню
Решим всё
Найти задачу
Категории
Статьи
Тесты
Архив задач
Присоединяйся в ВК