Задать свой вопрос
*более 50 000 пользователей получили ответ на «Решим всё»
Задача 32816
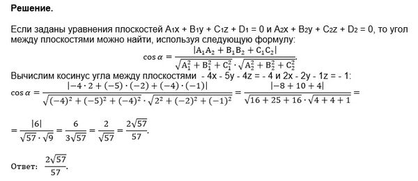
Найдите косинус двугранного угла,...
Условие
ahmerovrs909
2019-01-19 14:39:34
Найдите косинус двугранного угла, образованного плоскостями
-4x - 5y - 4z = -4 и
2x - 2y - 1z = -1.
математика
736
Решение
u821511235
2019-01-19 15:31:47
★
Написать комментарий
Меню
Решим всё
Найти задачу
Категории
Статьи
Тесты
Архив задач
Присоединяйся в ВК