Задать свой вопрос
*более 50 000 пользователей получили ответ на «Решим всё»
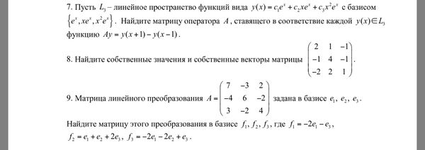
Задача 32684
Помогите с курсовой...
Условие
vk513283774
2019-01-13 11:56:22
Помогите с курсовой
математика ВУЗ
531
О решение...
На нашем сайте такое бывает редко, но решение к данной задаче еще никто не написал.
Что Вы можете сделать?
Выставите данный вопрос вновь. Перейдите на
главную страницу
.
Найдите похожую задачу. Используйте
поиск
.
Написать комментарий
Меню
Решим всё
Найти задачу
Категории
Статьи
Тесты
Архив задач
Присоединяйся в ВК