Задать свой вопрос   *более 50 000 пользователей получили ответ на «Решим всё»

Задача 32610 ...

Условие

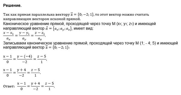
Запишите каноническое уравнение прямой, проходящей через точку M(1;-4;5) параллельно вектору ā={0;-2;1}
помогите с этим примером очень нужно, заранее Спасибо!

предмет не задан 6637

Все решения

Написать комментарий

Категория

Меню

Присоединяйся в ВК