Задать свой вопрос   *более 50 000 пользователей получили ответ на «Решим всё»

Задача 32474 Уравнение плоскости, проходящей через...

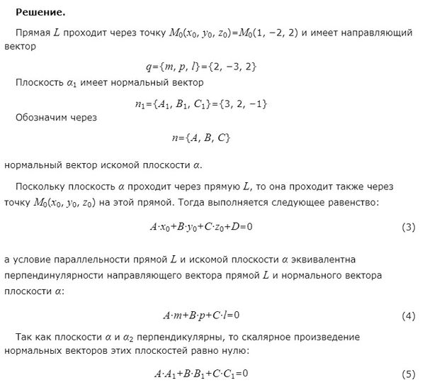
Условие

Уравнение плоскости, проходящей через прямую [m] \frac{x - 1}{2} = \frac{y + 2}{-3} = \frac{z-2}{2} [/m], перпендикулярно плоскости [m] 3x + 2y - z - 5 = 0 [/m],

имеет вид:
Выберите один ответ:
o 2z - y + z = 5
o 3z + 4y - 15 = 0
o x + y - 2z + 3 = 0
o 2x + 2y - z - 7 = 0
o x - 2y + 3z + 7 = 0

математика ВУЗ 605

Решение

Написать комментарий

Меню

Присоединяйся в ВК