Задать свой вопрос   *более 50 000 пользователей получили ответ на «Решим всё»

Задача 32439 [b]Составить уравнение прямой[/b],...

Условие

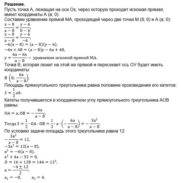
[b]Составить уравнение прямой[/b], которая проходит через точку [b]M(8;6)[/b] и отсекает от координатного угла треугольник с площадью, равной 12 кв.ед

математика ВУЗ 8028

Все решения

Написать комментарий

Меню

Присоединяйся в ВК