Задать свой вопрос   *более 50 000 пользователей получили ответ на «Решим всё»

Задача 32376 найти 2 производную {x = a(t - sin...

Условие

найти 2 производную

{x = a(t - sin t)
{y = a(1 - cos t)

математика 1567

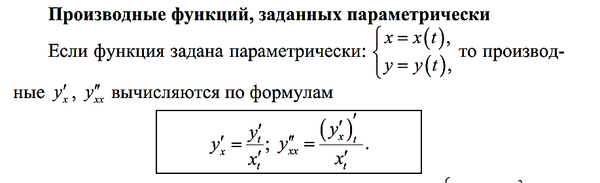
Решение

x`_(t)=a*(1-cost)
y`_(t)=a(-(-sint))=asint

y`_(x)=y`_(t)/x`_(t)=sint/*(1-cost)

y``_(x)=(y`_(x))`_(t)/x`_(t)=

=((sint)`*(1-cost)-(1-cost)`*sint)/a*(1-cost)^3=

=(cost-cos^2t-sin^2t)/a(1-cost)^3=(cost-1)/(a(1-cost)^3=-1/(a*(1-cost)^2)

Написать комментарий

Меню

Присоединяйся в ВК