Задать свой вопрос
*более 50 000 пользователей получили ответ на «Решим всё»
Задача 32212
Для которых значений а и b вершиной...
Условие
meri
2018-12-20 21:20:00
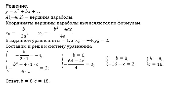
Для которых значений а и b вершиной параболы y = x ^ 2 + bx + c, является точка А (-4; 2)
математика 8-9 класс
813
Решение
u821511235
2018-12-20 21:53:34
★
Написать комментарий
Меню
Решим всё
Найти задачу
Категории
Статьи
Тесты
Архив задач
Присоединяйся в ВК