Задать свой вопрос   *более 50 000 пользователей получили ответ на «Решим всё»

Задача 32197 Составьте уравнение эллипса, если его...

Условие

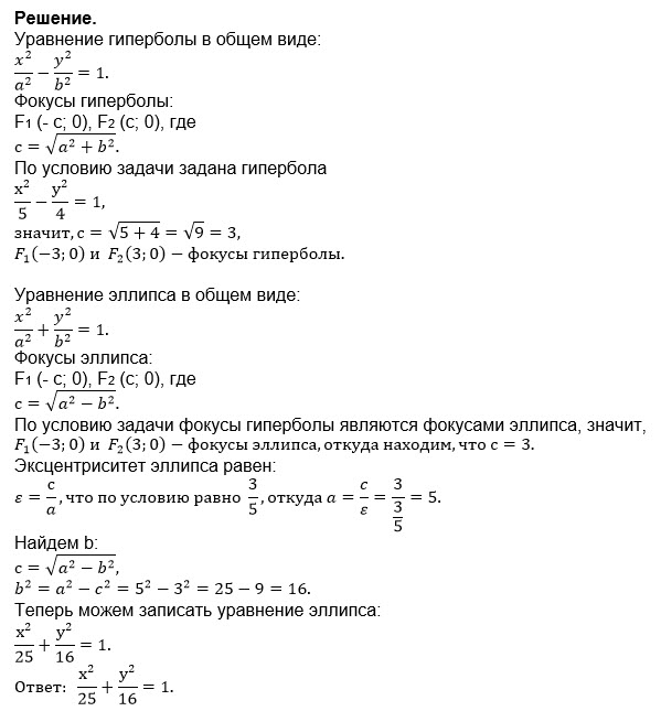
Составьте уравнение эллипса, если его фокусы совпадают с фокусами гиперболы x^2/5 - y^2/4 = 1, а эксцентриситет эллипса равен 3/5

математика 10-11 класс 1679

Решение

Написать комментарий

Меню

Присоединяйся в ВК