Задать свой вопрос   *более 50 000 пользователей получили ответ на «Решим всё»

Задача 32185 Даны координаты вершин треугольника АВС...

Условие

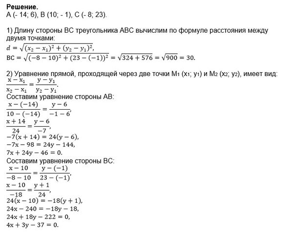
Даны координаты вершин треугольника АВС а(-14,6),в(10,-1),с(-8,23)
.Требуется
1)вычислить длинну стороны Вс
2)составить уравнение стороны АВ и ВС
3) найти точку пепесечения медиан
4)найти тангенс угла В
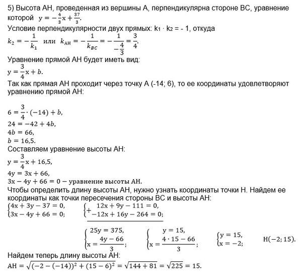
5) составить уравнение высоты, проведенной из вершины А, и найти её длинну

математика ВУЗ 5795

Все решения

Написать комментарий

Меню

Присоединяйся в ВК