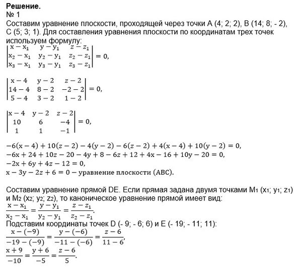
ходящей через точки A = (4;2;2), B = (14;8;-2),
C = (5;3;1) с прямой, проходящей через точки
D = (-9;-6;6), E = (-19;-11;11).
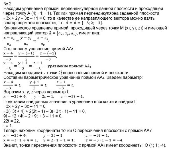
Найти координаты точки, симметричной точке A = (4, -1, -1) относительно плоскости, заданной
уравнением -3 * x + 2 * y - 3 * z - 11 = 0.
Найти координаты проекций точки A = (8,10,-4) на
прямую, проходящую через точки B = (1,3,-3) и
C = (3,5,-2).



