Задать свой вопрос   *более 50 000 пользователей получили ответ на «Решим всё»

Задача 32071 Сумма первого и пятого членов...

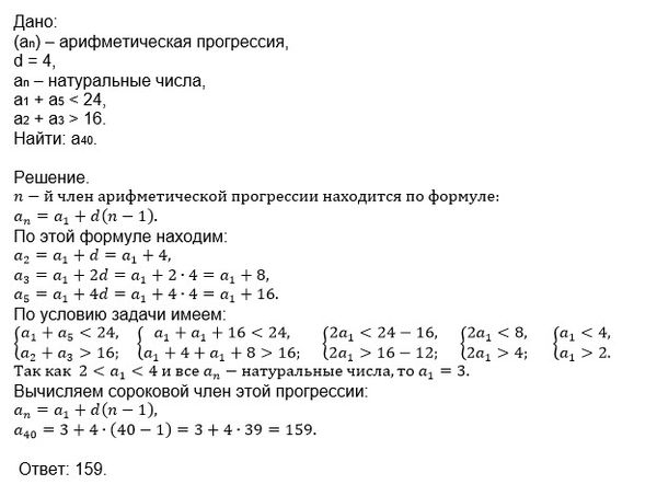
Условие

Сумма первого и пятого членов арифметической прогрессии, все члены которой натуральные числа, меньше 24, а сумма второго и третьего членов больше 16. Найти сороковой член этой прогрессии, если разность равна 4

математика 10-11 класс 1939

Решение

Написать комментарий

Меню

Присоединяйся в ВК