Задать свой вопрос   *более 50 000 пользователей получили ответ на «Решим всё»

Задача 32048 ...

Условие

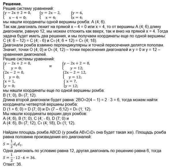
10. Найти площадь ромба и координаты его вершин, если одна из его сторон и одна из диагоналей лежат соответственно на прямых L₁: y - 2x + 2 = 0 и L₂: x - 4 = 0, а длина диагонали равна 12. Сколько решений имеет задача?

математика ВУЗ 1139

Решение

Все решения

Строим прямую y=-2x+14 симметричную прямой y=2x-2 относительно прямой х=4
Далее из условия. Откладываем длину d=14

Вторая диагональ ромба имеет длину 6

S=(1/2)d_(1)*d_(2)=(1/2)*12*6=36

Написать комментарий

Меню

Присоединяйся в ВК