Задать свой вопрос   *более 50 000 пользователей получили ответ на «Решим всё»

Задача 32036 7. Является ли четырехугольник с...

Условие

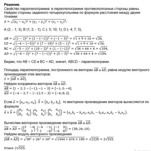
7. Является ли четырехугольник с вершинами в точках
A(2, -1, 3), B(1, 2, -1), D(-4, 7, 5) и C(-5, 10, 1) параллелограммом? Если - да, то найти его площадь.

математика ВУЗ 918

Решение

Написать комментарий

Меню

Присоединяйся в ВК