Задать свой вопрос
*более 50 000 пользователей получили ответ на «Решим всё»
Задача 31942
...
Условие
vk130176809
2018-12-15 00:12:17
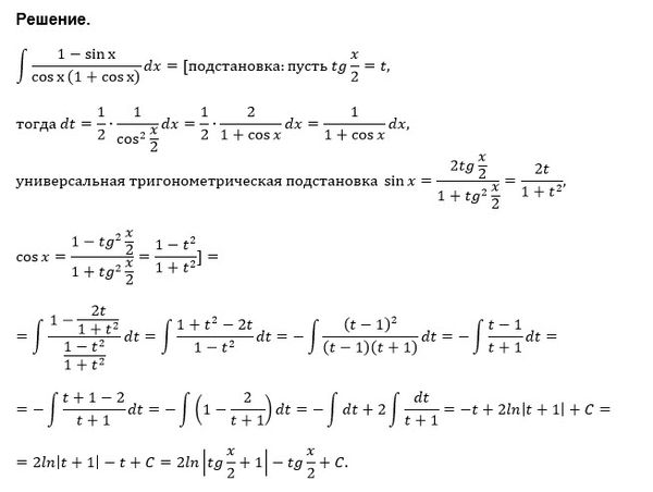
∫(1 - sin x)/(cos x (1 + cos x)) dx.
математика ВУЗ
693
Решение
u821511235
2018-12-15 07:38:09
★
Написать комментарий
Меню
Решим всё
Найти задачу
Категории
Статьи
Тесты
Архив задач
Присоединяйся в ВК