Задать свой вопрос   *более 50 000 пользователей получили ответ на «Решим всё»

Задача 31933 На расстоянии двух единиц от плоскости...

Условие

На расстоянии двух единиц от плоскости x-6y-z+14=0 проведена
параллельная ей плоскость. Написать ее уравнение.

математика ВУЗ 2324

Решение

Все решения

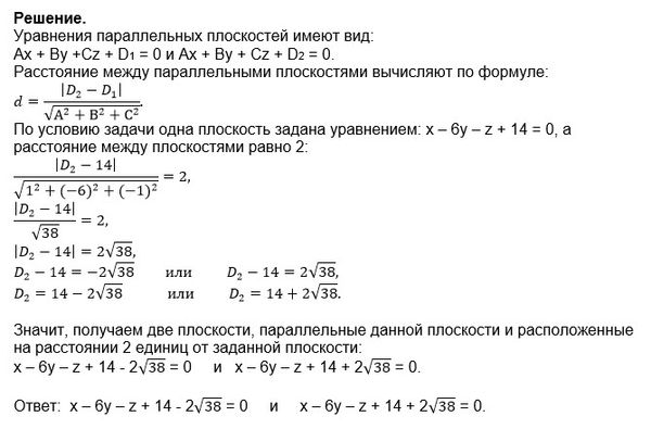
Данная плоскость задана уравнением: x–6y–z+14=0
Значит нормальный вектор vector{n}=(1;-6;-1)
D_(1)=14

Параллельная плоскость имеет тот же нормальный вектор.

и потому ее уравнение принимает вид:

x-6y-z+D_(2)=0

По формуле расстояния между двумя параллельными плоскостями ( см. приложение)

d=|14-D_(2)|/sqrt(1^2+(-6)^2+(-1)^2)
d=|14-D_(2)|/sqrt(38)

По условию
d=2

|14-D_(2)|/sqrt38) =2
|14- D_(2)|=2sqrt(38)

14-D_(2)=2 sqrt(38) или 14-D_(2)=-2sqrt(38)

D_(2)=14-2sqrt(38) или D_(2)=14+2sqrt(38)

О т в е т.
x–6y–z+14-2sqrt(38) =0
или
x–6y–z+14+2sqrt(38) =0

Написать комментарий

Категория

Меню

Присоединяйся в ВК