Задать свой вопрос
*более 50 000 пользователей получили ответ на «Решим всё»
Задача 31915
...
Условие
faraon
2018-12-14 00:59:08
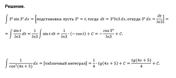
∫3^x sin 3^x dx =
∫1 / cos^2 (4x + 5) dx =
математика ВУЗ
681
Решение
u821511235
2018-12-14 06:58:33
★
Написать комментарий
Меню
Решим всё
Найти задачу
Категории
Статьи
Тесты
Архив задач
Присоединяйся в ВК