Задать свой вопрос
*более 50 000 пользователей получили ответ на «Решим всё»
Задача 31912
...
Условие
faraon
2018-12-14 00:48:04
математика ВУЗ
592
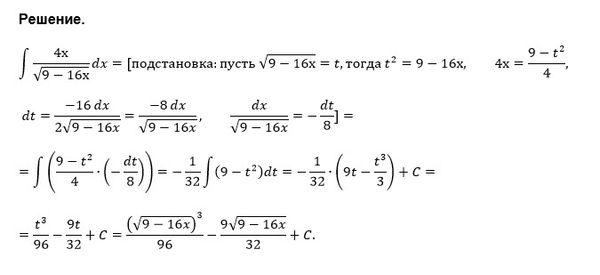
Решение
u821511235
2018-12-14 07:39:20
★
Написать комментарий
Меню
Решим всё
Найти задачу
Категории
Статьи
Тесты
Архив задач
Присоединяйся в ВК