Задать свой вопрос   *более 50 000 пользователей получили ответ на «Решим всё»

Задача 31902 5 Найти промежутки монотонности...

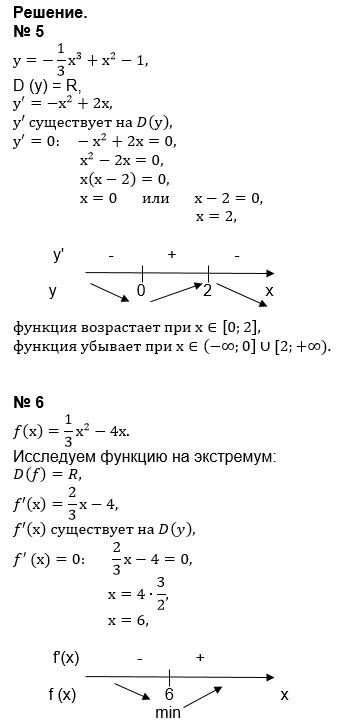
Условие

5 Найти промежутки монотонности функции:
[m] y = - \frac{1}{3} x^3 + x^2 - 1 [/m]

6 Исследовать на экстремум и точки перегиба кривую:
[m] f(x) = \frac{1}{3} x^3 - 4x [/m]

математика 733

Все решения

Написать комментарий

Меню

Присоединяйся в ВК