Задать свой вопрос
*более 50 000 пользователей получили ответ на «Решим всё»
Задача 31898
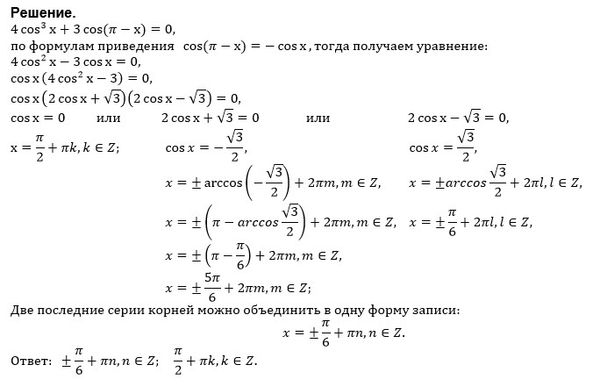
4 cos^3x+3cos(n-x)=0 решите это...
Условие
vk365196254
2018-12-13 19:07:22
4 cos^3x+3cos(n-x)=0 решите это уравнение пожалуйстааа
математика 10-11 класс
1198
Все решения
u821511235
2018-12-13 20:39:36
Написать комментарий
Меню
Решим всё
Найти задачу
Категории
Статьи
Тесты
Архив задач
Присоединяйся в ВК