Задать свой вопрос
*более 50 000 пользователей получили ответ на «Решим всё»
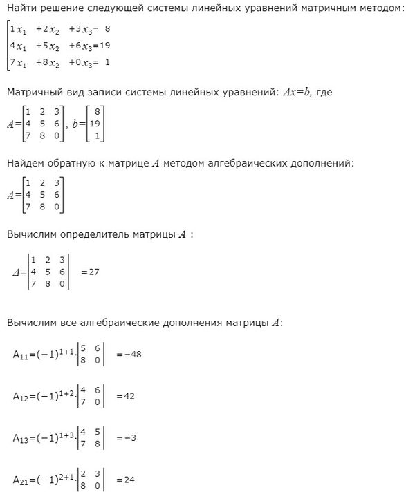
Задача 31880
1.4.5. первый пример...
Условие
vk439856346
2018-12-12 23:24:10
1.4.5.
первый пример
математика 3k класс
959
Все решения
u821511235
2018-12-13 13:35:13
Написать комментарий
Меню
Решим всё
Найти задачу
Категории
Статьи
Тесты
Архив задач
Присоединяйся в ВК