Задать свой вопрос   *более 50 000 пользователей получили ответ на «Решим всё»

Задача 3187 Дана функция f(x)=1/2sin(4x-Pi/3)....

Условие

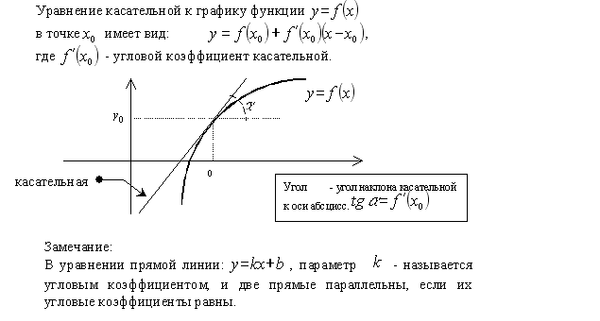
Дана функция f(x)=1/2sin(4x-Pi/3). Составить уравнение касательной к графику в точке с абциссой x=Pi/6. Установить, в каких точках промежутка [0;Pi] касательная к графику данной функции составляет Ox угол 60 градусов.

математика 10-11 класс 5343

Все решения

не сложное задание) используйте материал что прикрепил

Написать комментарий

Меню

Присоединяйся в ВК