Задать свой вопрос
*более 50 000 пользователей получили ответ на «Решим всё»
Задача 31805
...
Условие
iraaaaaa546
2018-12-11 07:53:16
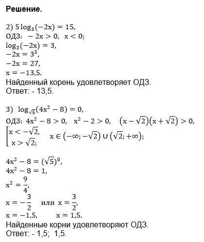
2. 5log₃(-2ₓ) = 15
3. log√₅(4x²-8) = 0
4. log₀.₀₁(11x-x²) = -1/2
5. log₇x ₊ log₃x = log₉21
математика 10-11 класс
545
Решение
u821511235
2018-12-11 09:03:09
★
Написать комментарий
Меню
Решим всё
Найти задачу
Категории
Статьи
Тесты
Архив задач
Присоединяйся в ВК