Задать свой вопрос   *более 50 000 пользователей получили ответ на «Решим всё»

Задача 31803 ...

Условие

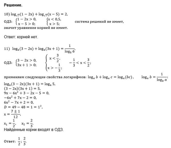
10. log_√7(1 - 2x) + log_√7(x - 5) = 2

11. log_6(3 - 2x) + log_6(3x + 1) = 1 / log_5 6

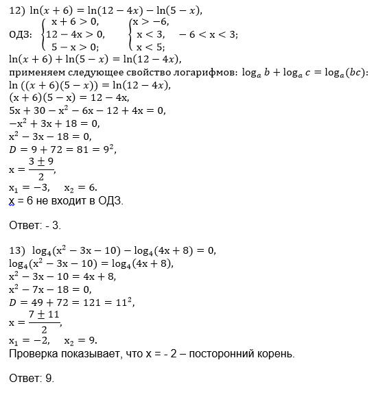
12. ln(x + 6) = ln(12 - 4x) - ln(5 - x)

13. log_4(x^2 - 3x - 10) - log_4(4x + 8) = 0

математика 10-11 класс 556

Решение

Написать комментарий

Меню

Присоединяйся в ВК