Задать свой вопрос   *более 50 000 пользователей получили ответ на «Решим всё»

Задача 31802 ...

Условие

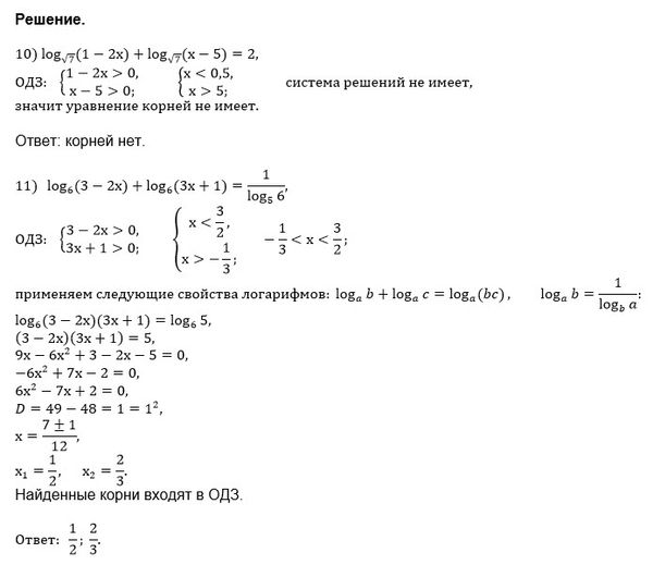
10. log√₇ (1 - 2x) + log√₇ (x - 5) = 2

11. log₆ (3 - 2x) + log₆ (3x + 1) = 1/log₅ 6

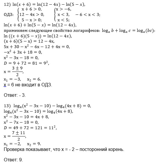
12. ln(x + 6) = ln(12 - 4x) - ln(5 - x)

13. log₄ (x² - 3x - 10) - log₄ (4x + 8) = 0

математика 10-11 класс 615

Решение

Написать комментарий

Меню

Присоединяйся в ВК