Задать свой вопрос
*более 50 000 пользователей получили ответ на «Решим всё»
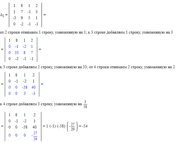
Задача 31741
Помогите, пожалуйста!!!...
Условие
vk221597205
2018-12-09 20:49:46
Помогите, пожалуйста!!!
математика ВУЗ
1018
Решение
sova
2018-12-09 21:57:28
★
Написать комментарий
Категория
Системы уравнений
Меню
Решим всё
Найти задачу
Категории
Статьи
Тесты
Архив задач
Присоединяйся в ВК