Задать свой вопрос   *более 50 000 пользователей получили ответ на «Решим всё»

Задача 31724 3 Решить уравнения: 1) 4sin2xcos2x =...

Условие

3 Решить уравнения:
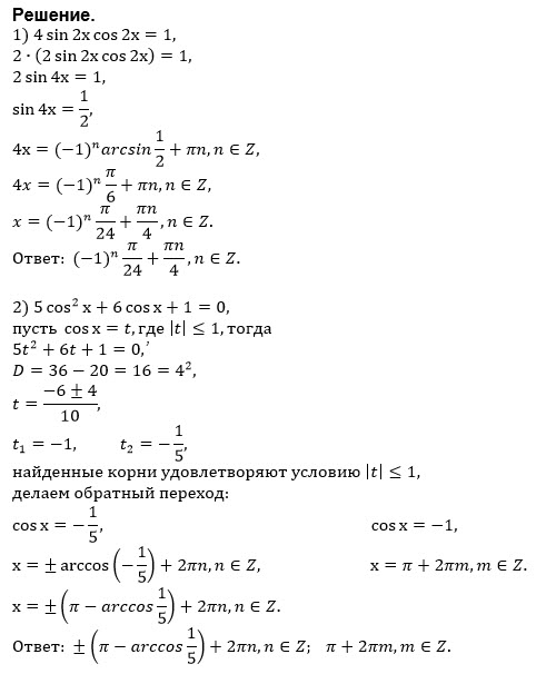
1) 4sin2xcos2x = 1;
2) 5cos^2x + 6cosx + 1 = 0;
3) cos^2x - sin^2x = -1;
4) 1 + cosx = 2cos(x/2);
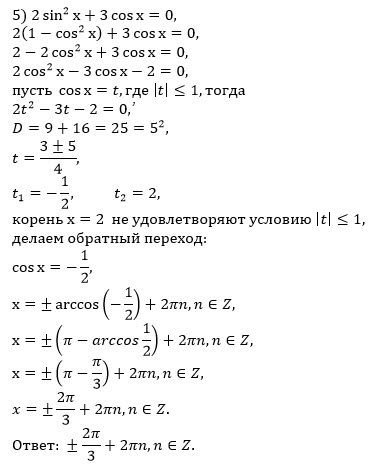
5) 2sin^2x + 3cosx = 0.

математика 773

Все решения

Написать комментарий

Меню

Присоединяйся в ВК