Задать свой вопрос   *более 50 000 пользователей получили ответ на «Решим всё»

Задача 31716 15. Решить систему уравнений тремя...

Условие

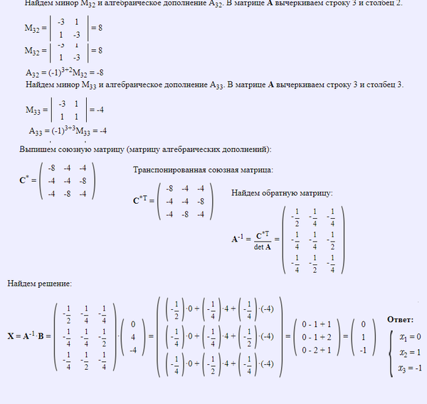
15. Решить систему уравнений тремя способами: а) методом Гаусса; б) по формулам Крамера; в) записать систему в матричной форме и решить ее с помощью обратной матрицы.

{
-3x + y + z = 0,
x + y - 3z = 4,
x - 3y + z = -4.
}

математика ВУЗ 2090

Решение

Написать комментарий

Категория

Меню

Присоединяйся в ВК