Задать свой вопрос   *более 50 000 пользователей получили ответ на «Решим всё»

Задача 3169 Из пункта A в пункт B одновременно...

Условие

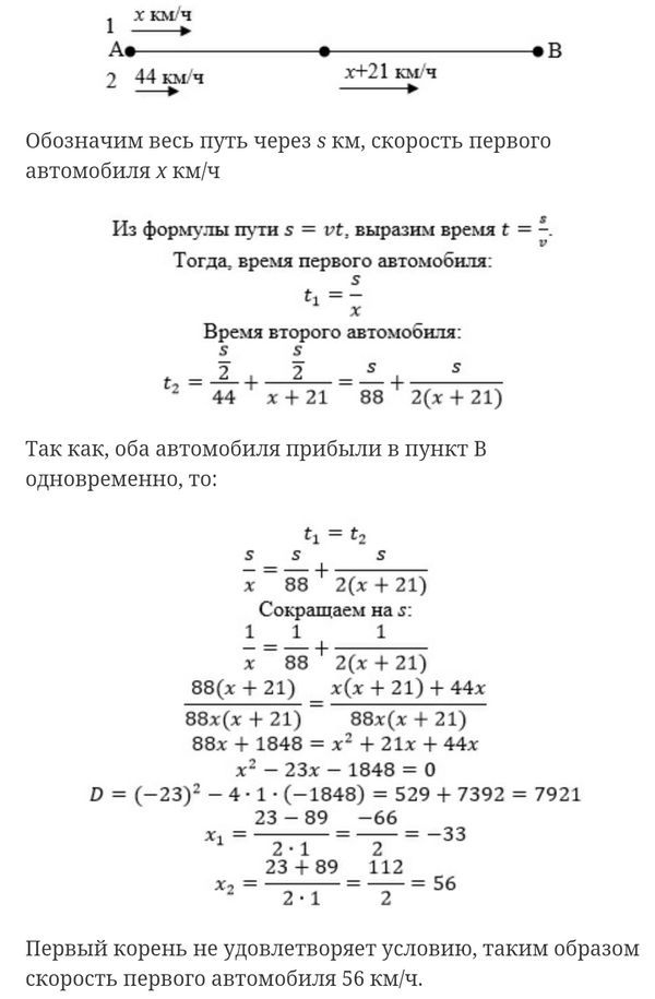
Из пункта A в пункт B одновременно выехали два автомобиля. Первый проехал с постоянной скоростью весь путь. Второй проехал первую половину пути со скоростью 44 км/ч, а вторую половину пути — со скоростью, на 21 км/ч большей скорости первого, в результате чего прибыл в пункт В одновременно с первым автомобилем. Найдите скорость первого автомобиля. Ответ дайте в км/ч.

математика 10-11 класс 80056

Все решения

Вопросы к решению (1)

Написать комментарий

Меню

Присоединяйся в ВК