Задать свой вопрос   *более 50 000 пользователей получили ответ на «Решим всё»

Задача 31583 ...

Условие

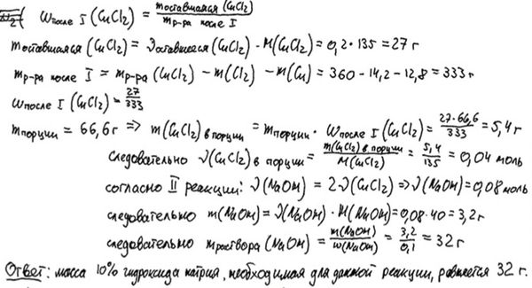
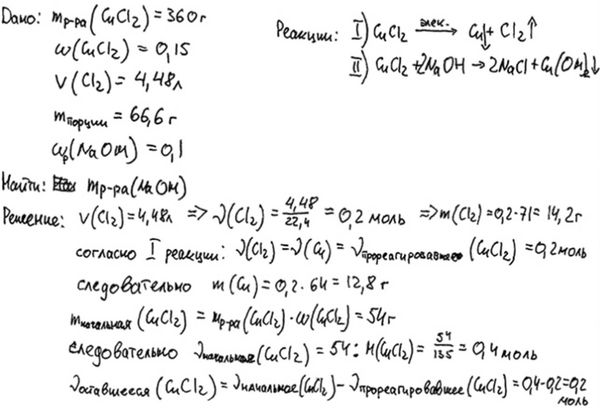
При проведении электролиза 360 г 15 % раствора хлорида меди (II) процесс прекратили, когда на аноде выделилось 4,48 л газа. Из полученного раствора отобрали порцию массой 66,6 г. Вычислите массу 10 %‐ного раствора гидроксида натрия, необходимого для полного осаждения ионов меди из отобранной порции раствора.

химия 10-11 класс 6905

Решение

Написать комментарий

Меню

Присоединяйся в ВК