Задать свой вопрос   *более 50 000 пользователей получили ответ на «Решим всё»

Задача 31577 Решить уравнения: 1) cos^23x-sin^23x =...

Условие

Решить уравнения:

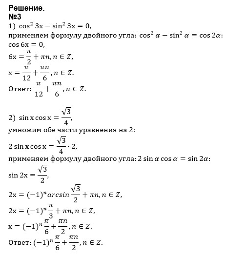
1) cos^23x-sin^23x = 0
2) sinxcosx = sqrt(3)/4
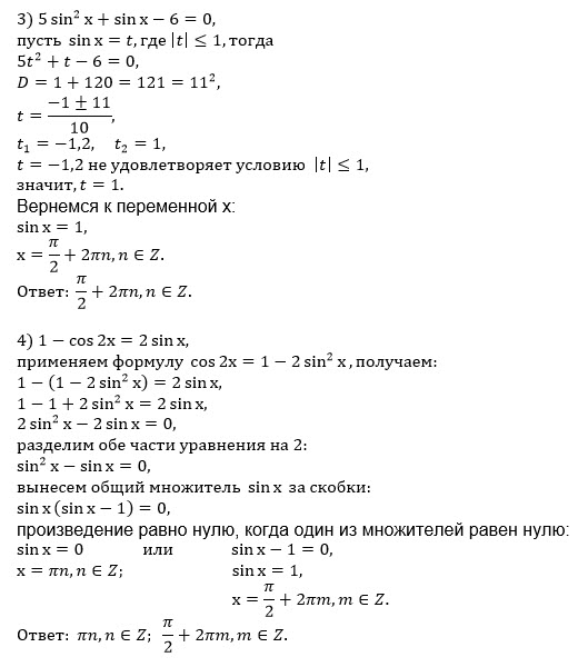
3) 5sin^2x+sinx-6 = 0
4) 1-cos2x = 2sinx
5) 5sin^2x+6cosx-6 = 0

математика 10-11 класс 3164

Все решения

Написать комментарий

Категория

Меню

Присоединяйся в ВК