Задать свой вопрос   *более 50 000 пользователей получили ответ на «Решим всё»

Задача 31534 Решите логарифмическое неравенство...

Условие

Решите логарифмическое неравенство

log(2x+3) x^2 < 1

математика 10-11 класс 1865

Решение

ОДЗ:
{x^2>0 ⇒ x ≠ 0;
{2x+3>0 ⇒ x>-1,5
{2x+3 ≠ 1 ⇒ x ≠ -1

ОДЗ:(-1,5;-1)U(-1;0)U(0;+ ∞ )

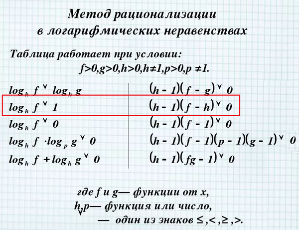
Применяем метод рационализации логарифмических неравенств
( см. приложение)
(2х+3-1)*(x^2-2x-3) <0
(2x+2)(x+1)(x-3) <0
2*(x+1)^2*(x-3) <0

Применяем метод интервалов:
_-___ (-1) __-__ (3) __+__

C учетом ОДЗ:
(-1,5;-1)U(-1;0) U(0;3)

О т в е т. (-1,5;-1)U(-1;0) U(0;3)

Написать комментарий

Меню

Присоединяйся в ВК