Задать свой вопрос   *более 50 000 пользователей получили ответ на «Решим всё»

Задача 31478 В прямоугольном параллелепипеде...

Условие

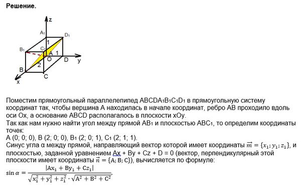
В прямоугольном параллелепипеде ABCDA1B1C1D1, АВ = 2, AD = АА1 = 1. Найдите угол между прямой АВ1 и плоскостью АВС1.

математика 10-11 класс 3476

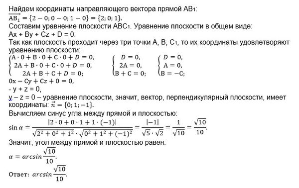
Решение

Написать комментарий

Меню

Присоединяйся в ВК