Задать свой вопрос   *более 50 000 пользователей получили ответ на «Решим всё»

Задача 31477 В правильной треугольной пирамиде SABC с...

Условие

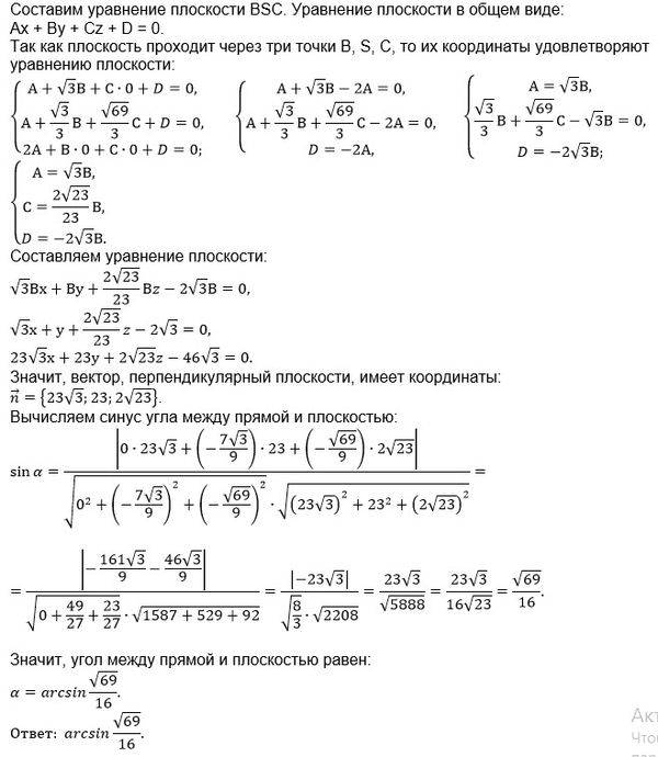
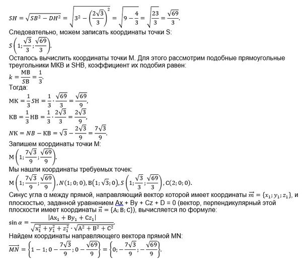
В правильной треугольной пирамиде SABC с основанием АВС сторона основания равна 2, а боковое ребро равно 3. Найдите угол между плоскостью BSC и прямой MN, где точка N - середина ребра АС, а точка М лежит на ребре SB так, что ВМ = 1.

математика 10-11 класс 3030

Решение

Написать комментарий

Меню

Присоединяйся в ВК