Задать свой вопрос   *более 50 000 пользователей получили ответ на «Решим всё»

Задача 31475 Дана пирамида с вершинами в точках...

Условие

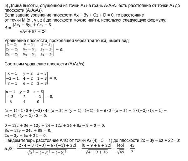
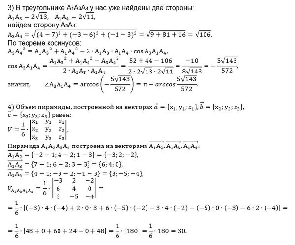
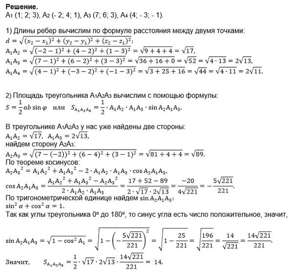
Дана пирамида с вершинами в точках А1(1;2;3), А2(–2;4;1) А3(7;6;3) А4(4;–3;–1).
Найти:
1)длину рёбер А1А2, А1А3, А1А4
2) площадь грани А1А2А3
3)угол между рёбрами А1А4 и А1А3
4) объём пирамиды
5) длину высоты, опущенной на грань А1А2А3

предмет не задан 19494

Все решения

Написать комментарий

Меню

Присоединяйся в ВК