Задать свой вопрос
*более 50 000 пользователей получили ответ на «Решим всё»
Задача 31460
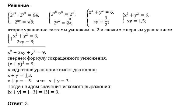
Найдите |x+y|, если 2^(x^2)*2^(y^2) = 64...
Условие
kiraaa456
2018-12-01 13:25:27
Найдите |x+y|, если 2^(x^2)*2^(y^2) = 64 и 2^(xy) = sqrt(8)
математика 10-11 класс
1818
Все решения
u821511235
2018-12-01 22:41:53
Написать комментарий
Меню
Решим всё
Найти задачу
Категории
Статьи
Тесты
Архив задач
Присоединяйся в ВК