a)
Cкалярное произведение векторов, заданных своими координатами, равно сумме произведений одноименных координат.
vector{a}*vector{b} = - 6*1 + 1*(-3) + 2*2 = - 5
б)
(vector{a}+vector{b})*(vector{a}-2*vector{b})=
=vector{a}*vector{a}+vector{b}*vector{a}-2*vector{a}*vector{b}-2*vector{b}*vector{b}=
=vector{a}*vector{a}-vector{a}*vector{b}-2*vector{b}*vector{b}=
=((-6)*(-6)+1*1+2*2)-((-6)*1+1*(-3)+2*2) -2*(0*0+2*2+1*1)=
=41++5-10-= 36
в) Площадь параллелограмма, построенного на векторах, равна модулю векторного произведения.
( см. рис.1)
S=|*vector{a}×vector{b}|=sqrt(8^2+14^2+17^2)=sqrt(549)
г) Объем призмы равен модулю смешанного произведения векторов.
Смешанное произведение равно определителю третьего порядка, составленному из координат данных векторов. ( cм. рис.2)
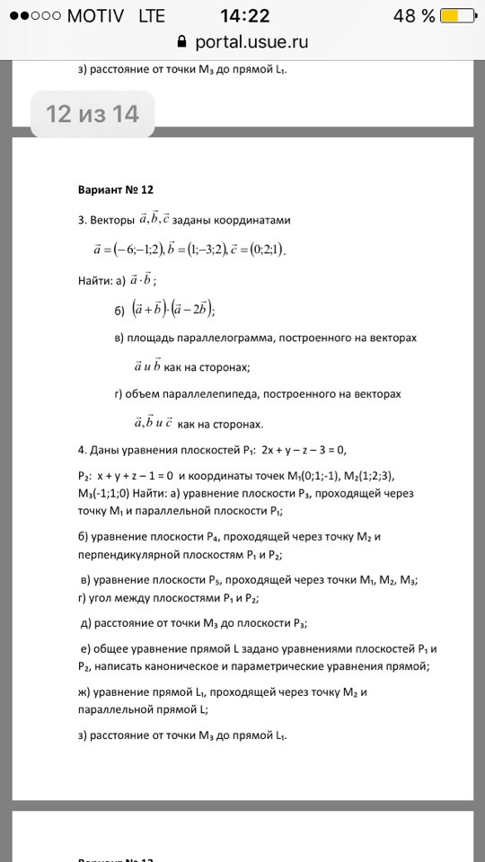
4.
а)
A*(x-x_(1))+B*(y-y_(1))+C*(z-z_(1))=0 - уравнение плоскости, проходящей через точку M_(1) и имеющей нормальный вектор
vector{n}=(A;B;C)
P_(1) и Р_(3) параллельны. Значит их нормальные векторы совпадают.
Нормальный вектор плоскости Р_(1):
vector{n_(1)}=(2;1;-1)
Р_(3): 2*(x-0)+1(y-1)-1*(z+1)=0
Р_(3): 2х +у - z-2=0
б) Нормальный вектор плоскости Р_(4) ортогонален
vector{n_(1)}=(2;1;-1) и vector{n_(2)}=(1;1;1)
vector{n_(4)}=vector{n_(1)}×vector{n_(2)}=(2;-3;1)
(cм. рис.3)
A*(x-x_(2))+B*(y-y_(2))+C*(z-z_(2))=0 - уравнение плоскости, проходящей через точку M_(2) и имеющей нормальный вектор
vector{n}=(A;B;C)
P_(4):2*(x-1)-3*(y-2)+1*(z+3)=0
2x-3y+z+7=0
в)
P_(5) - уравнение плоскости, проходящей через три точки.
Пусть M(x;y;z) - произвольная точка плоскости.
Тогда векторы
vector{M_(1)M}=(x-0;y-1;z+1); vector{M_(1)M_(2)}=(1;1;-2); vector{M_(1)M_(3)}=(-1;0;1) [b] компланарны[/b].
Условие компланарности - равенство 0 определителя третьего порядка составленного из координат данных векторов. см. рис. 4
г) угол между плоскостями P_(1) и P_(2) - угол между нормальными векторами vector{n_(1)} и vector{n_(2)}
cos ∠ (vector{n_(1)},vector{n_(2)})=vector{n_(1)} * vector{n_(2)}/( |vector{n_(1)}|*|vector{n_(2)}|)=(2*1+1*1+(-1)*1)/sqrt(2^2+1^2+(-1)^2)*sqrt(1^2+1^2+1^2)=2/(sqrt(6)*sqrt(3)) =sqrt(2/)3
∠ (vector{n_(1)},vector{n_(2)})=arccos sqrt(2)/3
д) Расстояние от точки M_(3) До плоскости Р_(3) находим по формуле ( cм. рис.5)
е) Находим общую точку плоскостей.
Пусть х=0
{y-z-3=0
{y+z-1=0
Cкладываем
2у - 4 = 0 ⇒ у = 2
z = - y +1= -2 +1 = -1
Направляющий вектор прямой - ортогонален векторам vector{n_(1)} и vector{n_(2)}
Это вектор vector{n_(4)}=vector{n_(1)}×vector{n_(2)}=(2;-3;1) ( см. б)
M_(o)(0; 2; - 1) - точка принадлежащая прямой L
Уравнение прямой L- как уравнение прямой, проходящей через точку с заданным направляющим вектором.(x-0)/2=(y-2)/(-3)=(z+1)/1 - каноническое уравнение
Параметризуем:
(x-0)/2=(y-2)/(-3)=(z+1)/1 = t
Параметрические уравнения:
{x = 2t;
{y = -3t+2
{z = -3t -1
ж)
Прямая L_(1) имеет тот же направляющий вектор, что и прямая L
Уравнение прямой L_(1) как уравнение прямой проходящей через точку с заданным направляющим вектором.
(x-1)/2=(у-2)/(-3)=(z+3)/1
з) См. рис. 6

