Задать свой вопрос   *более 50 000 пользователей получили ответ на «Решим всё»

Задача 31425 [block](log(x+1)x)/(log(x+1)(3x+2)) <...

Условие

[block](log(x+1)x)/(log(x+1)(3x+2)) < 1[/block]

математика 10-11 класс 1786

Все решения

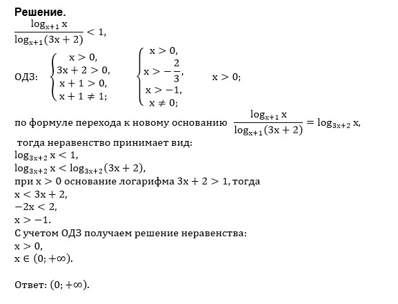
log_(x+1)x/log_(x+1)(3x+2) < 1
ОДЗ:
{x>0 ⇒ x >0
{x+1>0; x+1 ≠ 1 ⇒ x > -1; x ≠ 0
{3x+2>0 ⇒ x > -2/3
{log_(x+1)(3x+2) ≠ 0 ⇒ 3x+2 ≠ 1 ⇒ x ≠ -1/3

ОДЗ: х >0

По формуле перехода к другому основанию

log_(a)b=log_(c)b/log_(c)a ⇒log_(c)b/log_(c)a=log_(a)b
a>0; b>0 ; c>0
a≠1; c≠1

log_(x+1)x/log_(x+1)(3x+2) =log_(3x+2)x

Неравенство принимает вид:
log_(3x+2)x < 1

Применяем метод рационализации логарифмических неравенств
( cм. таблицу в приложении):

(3х+2-1)*(x-3x-2) < 0

(3х+1)*(-2х-2) < 0

(3x+1)*(x+1) >0

__+__ (-1) _____ (-1/3) ___+___

С учетом ОДЗ ответ (0;+ ∞ )

Написать комментарий

Категория

Меню

Присоединяйся в ВК