k=-2/3
tg α =-2/3
α - угол, который образует данная прямая с осью Ох
Уравнение прямых, наклоненных к данной запишем в виде:
y=k_(1)x+b
tg β =k_(1)
α - угол, который образует прямая с осью Ох
β – α =45^(o)
Так как
tg( β – α )=(tg β –tg α )/(1+tg β ·tg α )
и
tg45^(o)=1
(k_(1)–(-2/3))/(1+(-2/3)·k_(1))=1
k_(1)=1/5
y=(1/5)x+b
Чтобы найти b подставим координаты точки А(3;1)
1=(3/5)+b
b=2/5
[b]y=(1/5)x+(2/5)[/b] - уравнение первой прямой.
Угол между прямыми 45^(o), а смежный угол - 135^(o)
Поэтому уравнение второй прямой получим из условия
β – α =135^(o)
Так как
tg( β – α )=(tg β –tg α )/(1+tg β ·tg α )
и
tg135^(o)= - 1
(k_(1)–(-2/3))/(1+(-2/3)·k_(1))= -1
k_(1)= - 5
y= - 5x + b
Чтобы найти b подставим координаты точки А(3;1)
1= - 5*3 + b
b=16
[b]y= - 5x + 16 [/b] - уравнение второй прямой.
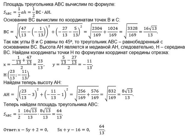
Найдем координаты точек пересечения прямых
{ 2x+3y–1=0
{y=(1/5)x+(2/5)
2x+(3/5)x+(6/5)-1=0 ⇒ x=-1/13; y=5/13 [b] B(-1/13;5/13)[/b]
{ 2x+3y–1=0
{y=-5x+16
2x+3*(-5x+16)-1=0 ⇒ x=47/13; y=-37/13 [b] C(47/13;-27/13)[/b]
S_( Δ ABC)=(1/2)BA*BC*sin 45^(o)
vector{BA}=(3-(-1/13);1-(5/13))=(40/13; 8/13)
vector{BC}=((47/13)-(-1/13); (-27/13)-(5/13))=(48/13;-32/13)
|vector{BA}|=sqrt((40/13)^2+(8/13)^2)=sqrt(1664)/13=8sqrt(26)/13
|vector{BC}|=sqrt((48/13)^2+(-32/13)^2)=sqrt()/13=16sqrt(13)/13
S_( Δ ABC)=(1/2)*(8*sqrt(26)/13)*(16sqrt(13)/13)**sqrt(2)/2)=64/13


