Задать свой вопрос
*более 50 000 пользователей получили ответ на «Решим всё»
Задача 3137
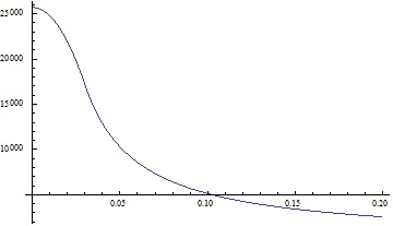
Есть шар с зарядом Q по всему объему,...
Условие
nystepanova
28.04.2015
Есть шар с зарядом Q по всему объему, построить график зависимости потенциала от расстояния
физика 10-11 класс
2275
Решение
slava191
01.05.2015
★
Написать комментарий
Меню
Решим всё
Найти задачу
Категории
Статьи
Тесты
Архив задач
Присоединяйся в ВК