Задать свой вопрос   *более 50 000 пользователей получили ответ на «Решим всё»

Задача 31341 а) Два велосипедиста выехали...

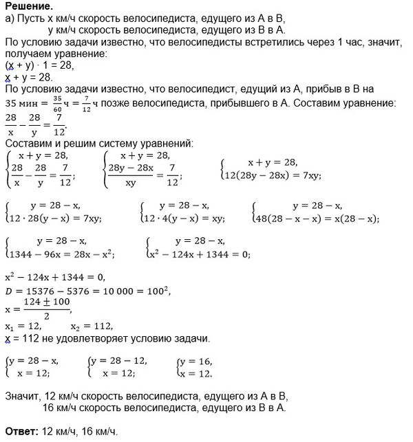
Условие

а) Два велосипедиста выехали одновременно из пунктов А и В, расстояние между которыми 28 км., и встретились через час. С какой скоростью двигался каждый велосипедист, если один прибыл в пункт В на 35 мин. позже, чем другой в пункт А?
б) Два поезда выходят одновременно из М и N, расстояние между которыми 45 км., и встречаются через 20 мин. Поезд, вышедший из М, прибывает на станцию N, на 9 мин. раньше, чем другой поезд в М. Какова скорость каждого поезда?

математика 8-9 класс 6302

Решение

Написать комментарий

Меню

Присоединяйся в ВК