(x-4)^2+(|y|-4)^2=9
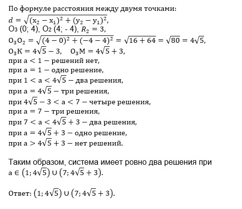
x^2+(y-4)^2=a^2 имеет ровно два решения

Окружность с центром в точке (0;4) радиусом а
при 1<a <7 имеет с верхней окружностью две точки
при sqrt(a_(1))<a <sqrt(a_(2)) имеет с верхней окружностью две точки